SETTING UP KFLOP, KANALOG FOR NEW CNC ROUTER RETROFIT

Moderators: TomKerekes, dynomotion

NOELNOG
Posts: 178
Joined: Wed Nov 10, 2021 3:54 pm

Re: SETTING UP KFLOP, KANALOG FOR NEW CNC ROUTER RETROFIT

Post by NOELNOG » Thu Feb 08, 2024 10:42 pm

Hi Tom
TomKerekes wrote:
Thu Dec 21, 2023 7:41 pm
Hi Noel,

Yes incremental mode.

I see it accepts A/B quadrature commands. That would be preferable over Step/Direction.

To connect to single ended inputs connect just one signal and leave the other unconnected. Never ground an output. Note single ended signals are more noise sensitive than differential signals.
I am working with interfce kflop to servo drives, i read that to convert step and direction signals to quadrature need to add 16 to each channel, but where? on Init C program on every code that mention channel? i am a little lost here.

thanks

User avatar
TomKerekes
Posts: 2891
Joined: Mon Dec 04, 2017 1:49 am

Re: SETTING UP KFLOP, KANALOG FOR NEW CNC ROUTER RETROFIT

Post by TomKerekes » Thu Feb 08, 2024 11:51 pm

Hi Noel,

It would be OutputChan0. But it’s simpler to just use the Configuration Screen. See here.
Regards,

Tom Kerekes
Dynomotion, Inc.

NOELNOG
Posts: 178
Joined: Wed Nov 10, 2021 3:54 pm

Re: SETTING UP KFLOP, KANALOG FOR NEW CNC ROUTER RETROFIT

Post by NOELNOG » Mon Feb 12, 2024 5:29 pm

Hi Tom.

TomKerekes wrote:
Thu Dec 21, 2023 7:41 pm
Hi Noel,

Yes incremental mode.

I see it accepts A/B quadrature commands. That would be preferable over Step/Direction.

To connect to single ended inputs connect just one signal and leave the other unconnected. Never ground an output. Note single ended signals are more noise sensitive than differential signals.
can i use a line receiver to interface the encoder outputs from cnc drive to Kflop? that would be better than single end interface? my drives manual show this.
INTERFACE.png
so the phase A and phase B marked in blue would match the kflop's A and B of each channel right?

thank you
Last edited by NOELNOG on Mon Feb 12, 2024 5:35 pm, edited 1 time in total.

User avatar
TomKerekes
Posts: 2891
Joined: Mon Dec 04, 2017 1:49 am

Re: SETTING UP KFLOP, KANALOG FOR NEW CNC ROUTER RETROFIT

Post by TomKerekes » Mon Feb 12, 2024 5:35 pm

Yes and yes.
Regards,

Tom Kerekes
Dynomotion, Inc.

NOELNOG
Posts: 178
Joined: Wed Nov 10, 2021 3:54 pm

Re: SETTING UP KFLOP, KANALOG FOR NEW CNC ROUTER RETROFIT

Post by NOELNOG » Mon Feb 19, 2024 1:04 pm

Hi Tom
Does Kstep work to interface kflop and servo drives? Does it have differential drivers and receivers for quadrature encoders? Or just is for stepper drivers?
Rigth now i am using a 3rd party line differential driver and receiver but if kstep work would be better also it includes spindle speed control. My other question is how to control spindle speed from kflop? Can i use one of the channels configured to pwm? Does it need any external circuit?

Regards

User avatar
TomKerekes
Posts: 2891
Joined: Mon Dec 04, 2017 1:49 am

Re: SETTING UP KFLOP, KANALOG FOR NEW CNC ROUTER RETROFIT

Post by TomKerekes » Mon Feb 19, 2024 5:32 pm

Hi Noel,
Does Kstep work to interface kflop and servo drives?
No. Only to stepper motors.

Does it have differential drivers and receivers for quadrature encoders?
No

My other question is how to control spindle speed from kflop? Can i use one of the channels configured to pwm? Does it need any external circuit?
KFLOP only has LVTTL (3.3V) digital PWM Outputs. Can your Spindle accept that? Or does it need a 0-10V analog signal? If so youwould need an external circuit.

Our KNozz has such a circuit (same as on KStep).

You might consider our new Kogna Controller. It has 5V Differential Receivers, 5V Differential Drivers, Analog IO, and much more.
Regards,

Tom Kerekes
Dynomotion, Inc.

NOELNOG
Posts: 178
Joined: Wed Nov 10, 2021 3:54 pm

Re: SETTING UP KFLOP, KANALOG FOR NEW CNC ROUTER RETROFIT

Post by NOELNOG » Mon Feb 19, 2024 5:40 pm

TomKerekes wrote:
Mon Feb 19, 2024 5:32 pm
KFLOP only has LVTTL (3.3V) digital PWM Outputs. Can your Spindle accept that? Or does it need a 0-10V analog signal? If so youwould need an external circuit.
Yes my spindle only accepts 0-10v analog signal, can i build something to make the digital to analog?

Thanks

User avatar
TomKerekes
Posts: 2891
Joined: Mon Dec 04, 2017 1:49 am

Re: SETTING UP KFLOP, KANALOG FOR NEW CNC ROUTER RETROFIT

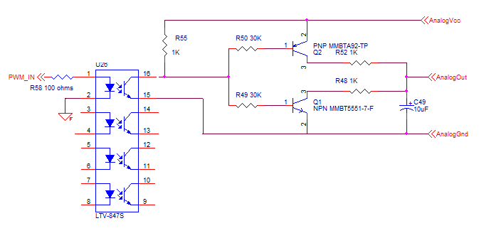
Post by TomKerekes » Mon Feb 19, 2024 6:13 pm

You might copy our KStep/KNozz PWM to analog circuit

IsolatedPWMtoAnalog.png
Regards,

Tom Kerekes
Dynomotion, Inc.

NOELNOG
Posts: 178
Joined: Wed Nov 10, 2021 3:54 pm

Re: SETTING UP KFLOP, KANALOG FOR NEW CNC ROUTER RETROFIT

Post by NOELNOG » Mon Feb 19, 2024 6:35 pm

Thank you very much. next project i will consider Kogna. have a nice day

NOELNOG
Posts: 178
Joined: Wed Nov 10, 2021 3:54 pm

Re: SETTING UP KFLOP, KANALOG FOR NEW CNC ROUTER RETROFIT

Post by NOELNOG » Tue Feb 20, 2024 10:33 pm

Hi Tom

where i can get PWM signal output from Kflop if JP6 is connected to Konnect expansion boards? can i get PWM from one of the IOs of the expansion boards? to control my spindle speed.

regards

Post Reply