Greetings,
I am struggling to get an OMRON switch to work connecting it directly to the KFLOP.
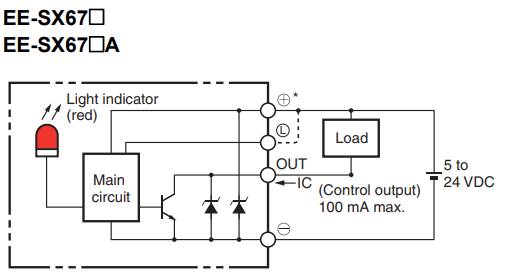
https://files.omron.eu/downloads/latest ... eet_en.pdf
If I understand correctly I need to do the following:
1. Connect 5+ with L
2. Connect Out to an input on the Kflop
3. Connect a pull down resistor between out and negative
Does that seem correct? I am assuming I need to use an input that is "5V" tolerant? Some of these already have pull down resistors, should I be using one with or without?
Thanks,
Scott
OMRON Homing Switch
Moderators: TomKerekes, dynomotion
Re: OMRON Homing Switch
1 - Correct if you want it to switch active when light is on aka the sensor isn't blocked.
2 - Yes
3 - No. If anything you might need to add a pull-up resistor. Think of the OUT as a switch that connects the load to 0V. If you add a pull-down resistor, then you're essentially doing what the sensor will be doing (albeit with more resistance).
And yes, you'd need to use a 5V tolerant pin, or add a suitable voltage divider/zener diode/opto coupler to limit the voltage to 3.3V.
2 - Yes
3 - No. If anything you might need to add a pull-up resistor. Think of the OUT as a switch that connects the load to 0V. If you add a pull-down resistor, then you're essentially doing what the sensor will be doing (albeit with more resistance).
And yes, you'd need to use a 5V tolerant pin, or add a suitable voltage divider/zener diode/opto coupler to limit the voltage to 3.3V.
Re: OMRON Homing Switch
Thanks Moray,
I added a 10k resistor between 5+ and the output. I am having stability issues, sometimes it works, and sometimes it doesnt. When I put a voltmeter on the output I see the voltage drops for 5V to 1.47V. Do you know the switching threshold of the KFLOP? I am guessing I am just too close.
Do you have any suggestions for a different resistor, or target voltage? I have a 4.7K resistor, the voltage on that one seems closer to 1.4, but I dont know if that is good enough to be stable long term.
Thanks,
Scott
I added a 10k resistor between 5+ and the output. I am having stability issues, sometimes it works, and sometimes it doesnt. When I put a voltmeter on the output I see the voltage drops for 5V to 1.47V. Do you know the switching threshold of the KFLOP? I am guessing I am just too close.
Do you have any suggestions for a different resistor, or target voltage? I have a 4.7K resistor, the voltage on that one seems closer to 1.4, but I dont know if that is good enough to be stable long term.
Thanks,
Scott
- TomKerekes
- Posts: 2868
- Joined: Mon Dec 04, 2017 1:49 am
Re: OMRON Homing Switch
Hi Scott,
The device specification guarantees the pin should be below 0.4V for a load of 40ma. A 10K Ohm would only draw 0.5ma at 5V. So something is wrong.
LVTTL signals are guaranteed to be low at 0.8V but should be driven to 0.4V for noise immunity.
Are you connecting the ‘+’ pin to +5V? That seems to supply the main power to the device. The ‘L’ connection seems to control the polarity of the output. But the device still needs power regardless of the L connection.
The device specification guarantees the pin should be below 0.4V for a load of 40ma. A 10K Ohm would only draw 0.5ma at 5V. So something is wrong.
LVTTL signals are guaranteed to be low at 0.8V but should be driven to 0.4V for noise immunity.
Are you connecting the ‘+’ pin to +5V? That seems to supply the main power to the device. The ‘L’ connection seems to control the polarity of the output. But the device still needs power regardless of the L connection.
Regards,
Tom Kerekes
Dynomotion, Inc.
Tom Kerekes
Dynomotion, Inc.