Fadal 4020HT Retrofit
Moderators: TomKerekes, dynomotion
Fadal 4020HT Retrofit
So a little over a year ago I decided it was time to bring some machining in house and picked up a 1993 Fadal 4020HT for a reasonable price. It sat for a while, due to the high price electricians kept quoting me to add another breaker panel and route power - plus I was busy building and installing other projects.
So finally my workload settled down, I cleaned up the Fadal, ran fresh waylube through the oiler with a little Micro800 PLC I had on hand acting as a timer for triggering the Bijur lubricator (I had to pull off the Mac valve for the lubricator and just wire straight to it for triggering it), and found a way to put power to her for testing. I was surprised, she booted up - I found that I couldn't get a response from the keyboard, I checked the 5 V and 12 V power supply and they looked fine. So I pulled off the keyboard, got a pin and paper and deciphered the pinout and did a continuity test for every key - I registered signal on all of them. So I decided to swap out the 1090 board that decodes the keyboard, it didn't work - as I started looking at the price of everything else I could replace to make it work, I was reading about Mmurray/Drassk's and BattyZ's Fadals, I just decided to purchase the Dynomotion components to make it work. I had already been talking about getting into the controls for CNC's with other customers as they were having me make systems that integrated with their CNCs.
The goal, to make converting at least this version of Fadal an easy process that can be done in under 2 days (ideally in under 1, but of course on my part there's too much to decipher for the first one - so this will take weeks or months on mine), as this is the amount of time for a PLC conversion I already do for certain machinery. With this in mind, I found the corresponding connectors for the 12 pin connectors that went to the 1060 board, mapped out the wires I needed and made connectors that were wired to the Dynomotion controller and plugged into the old wiring. I think I've found connectors that work for the signal wires, but I won't know for certain until the next set arrives (I was wrong on the first set).
More updates to come in a few days, assuming an installation of mine goes smoothly, otherwise it'll be a week or two.
So finally my workload settled down, I cleaned up the Fadal, ran fresh waylube through the oiler with a little Micro800 PLC I had on hand acting as a timer for triggering the Bijur lubricator (I had to pull off the Mac valve for the lubricator and just wire straight to it for triggering it), and found a way to put power to her for testing. I was surprised, she booted up - I found that I couldn't get a response from the keyboard, I checked the 5 V and 12 V power supply and they looked fine. So I pulled off the keyboard, got a pin and paper and deciphered the pinout and did a continuity test for every key - I registered signal on all of them. So I decided to swap out the 1090 board that decodes the keyboard, it didn't work - as I started looking at the price of everything else I could replace to make it work, I was reading about Mmurray/Drassk's and BattyZ's Fadals, I just decided to purchase the Dynomotion components to make it work. I had already been talking about getting into the controls for CNC's with other customers as they were having me make systems that integrated with their CNCs.
The goal, to make converting at least this version of Fadal an easy process that can be done in under 2 days (ideally in under 1, but of course on my part there's too much to decipher for the first one - so this will take weeks or months on mine), as this is the amount of time for a PLC conversion I already do for certain machinery. With this in mind, I found the corresponding connectors for the 12 pin connectors that went to the 1060 board, mapped out the wires I needed and made connectors that were wired to the Dynomotion controller and plugged into the old wiring. I think I've found connectors that work for the signal wires, but I won't know for certain until the next set arrives (I was wrong on the first set).
More updates to come in a few days, assuming an installation of mine goes smoothly, otherwise it'll be a week or two.
- TomKerekes
- Posts: 2927
- Joined: Mon Dec 04, 2017 1:49 am
- TomKerekes
- Posts: 2927
- Joined: Mon Dec 04, 2017 1:49 am
Re: Fadal 4020HT Retrofit
My second set of adapters for the signal wires (+- 10V signal cables [I could be wrong on the voltage here, I haven't verified that it operates in this range] that go to the 1010 axis cards) plugs in and a continuity test shows I have continuity up to the terminals on the servo amplifiers.
Now I need to fabricate one pcb to go into the operator control panel - I've got a 12 pin connector that has two wires that are signal from the E-Stop (I've done a continuity test, I'll know for sure I'm right when I start verifying all my safety signals prior to trying to move anything, but my tests thus far say I am - though it's been a while since I've done them so I will check again prior to adding power and once more with power).
I've attached a couple images of my first draft for the operator panel (it essentially mimics what's there currently with the 88HS control) - I'll admit I'm not sure if I'll want to keep the switches - I don't really know that I have a use for them. I'm thinking I may just remove them and add an unclamp / clamp buttons as I believe BattyZ mentioned he would like to add to his machine. You'll note that I've got a 19" monitor built into the operator panel - I can go with either a touch screen or non touch screen with only a $100 difference in price (I'm leaning towards the touch screen). I would like to add the load meter into the design, though I don't yet know where I need to tie the wires into yet (I haven't looked at the wiring schematics for that specific thing yet).
Since I've got the monitor oriented vertically I've been developing a little bit of code for playing around with the screen layouts, thus far my code converts the scr files to a ui file that I can modify in Qt Designer - I've yet to write a bit of code for converting the layout back to scr, nor have I finished developing it so it's potentially not as pretty as it could be (nor do I think I'm getting everything yet either).
And that's all I've got time for today - now I've got to go make some drawings for a customer - I should have more time to dig into it tomorrow and the day after.
Now I need to fabricate one pcb to go into the operator control panel - I've got a 12 pin connector that has two wires that are signal from the E-Stop (I've done a continuity test, I'll know for sure I'm right when I start verifying all my safety signals prior to trying to move anything, but my tests thus far say I am - though it's been a while since I've done them so I will check again prior to adding power and once more with power).
I've attached a couple images of my first draft for the operator panel (it essentially mimics what's there currently with the 88HS control) - I'll admit I'm not sure if I'll want to keep the switches - I don't really know that I have a use for them. I'm thinking I may just remove them and add an unclamp / clamp buttons as I believe BattyZ mentioned he would like to add to his machine. You'll note that I've got a 19" monitor built into the operator panel - I can go with either a touch screen or non touch screen with only a $100 difference in price (I'm leaning towards the touch screen). I would like to add the load meter into the design, though I don't yet know where I need to tie the wires into yet (I haven't looked at the wiring schematics for that specific thing yet).
Since I've got the monitor oriented vertically I've been developing a little bit of code for playing around with the screen layouts, thus far my code converts the scr files to a ui file that I can modify in Qt Designer - I've yet to write a bit of code for converting the layout back to scr, nor have I finished developing it so it's potentially not as pretty as it could be (nor do I think I'm getting everything yet either).
And that's all I've got time for today - now I've got to go make some drawings for a customer - I should have more time to dig into it tomorrow and the day after.
Re: Fadal 4020HT Retrofit
I'll be back on this soon, I'm almost done with an installation and service orders I'm working on.
Re: Fadal 4020HT Retrofit
I went over my wiring today (at least what I had left to do for wiring up the operator panel) and finished what I needed to before I could test tomorrow.
I also bit the bullet and cut and soldered a resistor on the two servo amplifier boards that weren't in current control mode (torque mode) yet, if by chance this doesn't work and I can't make it work I did go to two other vendors and specked out amplifiers that should work (I like to have drop in replacements already specified in case I ever need them in the future, mainly because I'm used to making bill of materials for machines and sourcing components), AMC was rather quick on getting me pricing. My third board was a newer Glentek board that I just had to move a jumper to put it in current mode, though I'll find out how well it works soon and if I've got a problem there.
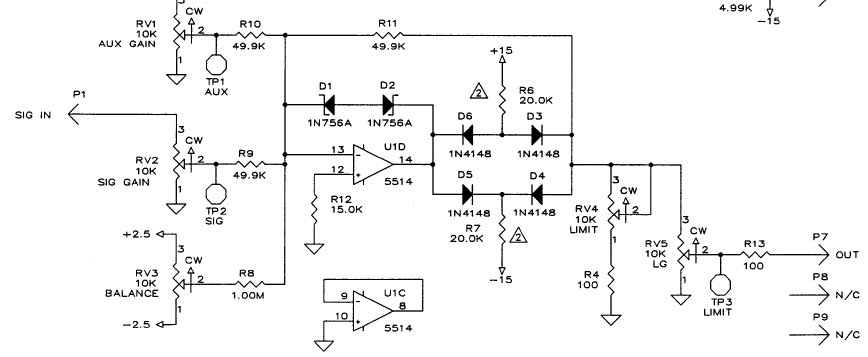
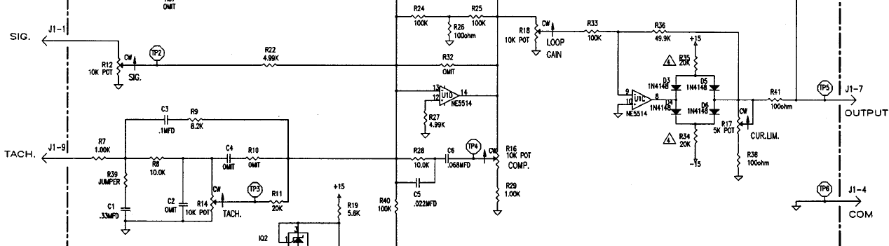
So, tomorrow I get to testing the modification Drassk had done to his amplifiers when he had his machine. I did do it a little differently though. I've attached images of a velocity personality module, in it you'll note the L6 or LG (I honestly don't know which it is) potentiometer. In the images Mmurrey or Drassk provided of the amplifier the resistor they soldiered a wire to was next to this - following this logic I assumed the equivalent one would be R18 on the schematic. When I took my multimeter to check where R6 (R6 is the resistor it looked like they soldiered to) was in relationship to the potentiometer I found it was connected to the middle pin, thus the variable output of the potentiometer. There was a resistor above that one (I'm not at the machine so I can't say what the number was), instead I cut that one (I wasn't able to desolder it unfortunately, though I didn't try hard) and soldiered to it, the reason being that it appeared as if soldering to R6 (in the current control circuit the equivalent would be R9 or in the velocity control circuit it would be R33, I could be mistaken though, this is merely how I've interpreted it) would be the same as putting signal to TP2 in the current control circuit, thus bypassing the potentiometer, I'm hoping this is why it sounded like it was difficult to tune and that soldering where I did makes it easier, as this should make it where signal still goes through the potentiometer. I'll find out tomorrow when I start really digging into tuning.
I did take the servo motors off the machine in order to safely test, I do still need to find a way to hold them in place for testing though, but that should be as simple as clamping them to a table.
I also bit the bullet and cut and soldered a resistor on the two servo amplifier boards that weren't in current control mode (torque mode) yet, if by chance this doesn't work and I can't make it work I did go to two other vendors and specked out amplifiers that should work (I like to have drop in replacements already specified in case I ever need them in the future, mainly because I'm used to making bill of materials for machines and sourcing components), AMC was rather quick on getting me pricing. My third board was a newer Glentek board that I just had to move a jumper to put it in current mode, though I'll find out how well it works soon and if I've got a problem there.
So, tomorrow I get to testing the modification Drassk had done to his amplifiers when he had his machine. I did do it a little differently though. I've attached images of a velocity personality module, in it you'll note the L6 or LG (I honestly don't know which it is) potentiometer. In the images Mmurrey or Drassk provided of the amplifier the resistor they soldiered a wire to was next to this - following this logic I assumed the equivalent one would be R18 on the schematic. When I took my multimeter to check where R6 (R6 is the resistor it looked like they soldiered to) was in relationship to the potentiometer I found it was connected to the middle pin, thus the variable output of the potentiometer. There was a resistor above that one (I'm not at the machine so I can't say what the number was), instead I cut that one (I wasn't able to desolder it unfortunately, though I didn't try hard) and soldiered to it, the reason being that it appeared as if soldering to R6 (in the current control circuit the equivalent would be R9 or in the velocity control circuit it would be R33, I could be mistaken though, this is merely how I've interpreted it) would be the same as putting signal to TP2 in the current control circuit, thus bypassing the potentiometer, I'm hoping this is why it sounded like it was difficult to tune and that soldering where I did makes it easier, as this should make it where signal still goes through the potentiometer. I'll find out tomorrow when I start really digging into tuning.
I did take the servo motors off the machine in order to safely test, I do still need to find a way to hold them in place for testing though, but that should be as simple as clamping them to a table.
Re: Fadal 4020HT Retrofit
It took a little bit to get back to this, I've been all over the place this week, thankfully it's mainly been for drumming up more business.
Alight, it took a bit to get it to be able to move the servos. Since everything is wired and I haven't written the configuration to the KFlop yet, I'll get to that after I confirm I've gotten the servos running decently, I had to disconnect one of my wires and connect it to ground to get K18 (on the 1100-1, it goes through one of the breakout boards I've wired, J7-5 or J1-5 [depending on which end of the cable you're looking at] is the wire number in question on the schematic) board to turn on so that K1 and K2 enabled power to the servos.
Also, I put one of the servo amplifiers back how they used to be, so no longer in Current / Torque mode (note I was able to make a motor run in current / torque mode, but I haven't tuned that way yet) and instead in the default Velocity mode. The images I've added here are for velocity control, and honestly it wasn't bad to configure, the only difference here is that I've got a programmable encoder attached to the back of the motor (I've yet to see if this will bite me later, but I'll find out). The only thing to note is that I had the tachometer wires connected in reverse originally and thus when I enabled the motor it immediately started running away - that's why it's worth doing this with the motors disconnected from the ballscrews.
I did play around with the integral and derivative portions of the PID a little, but wasn't able to really improve the performance much over just using proportional gains (it was very easy to set a gain that was way too high, the same for integral - adding a little too much integral gain had me oscillating slightly around my desired position, the same held true for proportional, though to a much greater degree). Ideally I'd like to get rid of the overshoot for the step response, but I'm a bit reluctant since I'm not sure if I want an over dampened system - I'm not sure what's best yet. I did like what I got for the move response.
Now tomorrow sometime I get to play with tuning the motor I've got setup for current / torque control to see if it's easier or not (I'll likely make the system work with velocity control as that would mean not needing to change out the servo amplifiers or change their configuration, though I don't know how much I need to change the program to do this yet, if it's too much of a hassle I may switch to current mode, but the goal would be to make it work in velocity mode so that no modifications would be needed on other Fadals besides adding an encoder to the motor - I'm still lulling over trying to control it with the resolver - I may play with that later as I can still put the resolver back in each motor). I'd still like to see how fast the system is, I didn't exactly command too much of a move for the servo, just one revolution (encoder is currently programmed for 6000 ppr and it looks like dynomotion detects both the rising and falling edges of both the A & B phase, depending on the speed I run at I'm curious if I'll need to lower the resolution of the encoder - my motors are rated at 2500 rpm --> 41.666 rps --> 250,000 pulses per second at 6000 ppr, or, if you factor in rising and falling pulses, 1,000,000 per second or 1 Mhz - I think I'm pretty much at the max ppr if I run the motors at max speed, at least for the KFlop).
Alight, it took a bit to get it to be able to move the servos. Since everything is wired and I haven't written the configuration to the KFlop yet, I'll get to that after I confirm I've gotten the servos running decently, I had to disconnect one of my wires and connect it to ground to get K18 (on the 1100-1, it goes through one of the breakout boards I've wired, J7-5 or J1-5 [depending on which end of the cable you're looking at] is the wire number in question on the schematic) board to turn on so that K1 and K2 enabled power to the servos.
Also, I put one of the servo amplifiers back how they used to be, so no longer in Current / Torque mode (note I was able to make a motor run in current / torque mode, but I haven't tuned that way yet) and instead in the default Velocity mode. The images I've added here are for velocity control, and honestly it wasn't bad to configure, the only difference here is that I've got a programmable encoder attached to the back of the motor (I've yet to see if this will bite me later, but I'll find out). The only thing to note is that I had the tachometer wires connected in reverse originally and thus when I enabled the motor it immediately started running away - that's why it's worth doing this with the motors disconnected from the ballscrews.
I did play around with the integral and derivative portions of the PID a little, but wasn't able to really improve the performance much over just using proportional gains (it was very easy to set a gain that was way too high, the same for integral - adding a little too much integral gain had me oscillating slightly around my desired position, the same held true for proportional, though to a much greater degree). Ideally I'd like to get rid of the overshoot for the step response, but I'm a bit reluctant since I'm not sure if I want an over dampened system - I'm not sure what's best yet. I did like what I got for the move response.
Now tomorrow sometime I get to play with tuning the motor I've got setup for current / torque control to see if it's easier or not (I'll likely make the system work with velocity control as that would mean not needing to change out the servo amplifiers or change their configuration, though I don't know how much I need to change the program to do this yet, if it's too much of a hassle I may switch to current mode, but the goal would be to make it work in velocity mode so that no modifications would be needed on other Fadals besides adding an encoder to the motor - I'm still lulling over trying to control it with the resolver - I may play with that later as I can still put the resolver back in each motor). I'd still like to see how fast the system is, I didn't exactly command too much of a move for the servo, just one revolution (encoder is currently programmed for 6000 ppr and it looks like dynomotion detects both the rising and falling edges of both the A & B phase, depending on the speed I run at I'm curious if I'll need to lower the resolution of the encoder - my motors are rated at 2500 rpm --> 41.666 rps --> 250,000 pulses per second at 6000 ppr, or, if you factor in rising and falling pulses, 1,000,000 per second or 1 Mhz - I think I'm pretty much at the max ppr if I run the motors at max speed, at least for the KFlop).
Re: Fadal 4020HT Retrofit
And I just finished another project, I'm going to be busy for the next month and a half (possibly two) as I've got two more projects in the works - one machine we're working on in house and a line I'll be programming in two weeks. So it may be a bit before I switch back to working on the Fadal.
I've been curious if the Belleville washers on the tool changer are the only things holding it up. I brought out my 3D scanner and scanned the area just to see if I could make a Mitsubishi servo I've got on hand fit in location of the Bodine gear motor (yes, it's probably overkill changing out the Geneva mechanism with a servo I've got on hand). From the drawings of the machine it looked like there were just two needle bearings on the turret - these didn't seem to be able to take a load vertically so I'm guessing the Belleville washers are what take the weight of the turret. I'm lulling over putting a timing belt onto the turret and getting a gearbox for the servo I've got on hand to make tool changes faster - I admit I've yet to look for a sprocket that'll fit in that location - I also doubt I'd be able to find a QD bushing and sprocket combination that'll work in such a tight space, but a QD bushing of some type would be my preferred solution.
I also had to repair my larger compressor (I normally don't machine too large of parts here, so our need for air is very minimal currently - it had sat for so long that we couldn't find the cover that had the centrifugal switch used to switch between the start and run capacitors, so we had to make one), as I verified I had control of the VFD and the last of the servos - so I just wanted something larger than our little compressor for the machine (as I want to test tool changes next and potentially run some soft material such as UHMW or aluminum that we have on hand) as the manual on the Fadal says the machine needs 15 cfm.
Oh, and I designed a pcb for the top 12 buttons of the keyboard, I've got the components to make a prototype and it's on my list of things to do - it's not likely as clean as it could be (as I normally don't deal with making pcb's). Yes, I still need to add screw holes for mounting it, but I figured I would test the circuit first as I've got all the necessary hardware to breadboard it.
I've been curious if the Belleville washers on the tool changer are the only things holding it up. I brought out my 3D scanner and scanned the area just to see if I could make a Mitsubishi servo I've got on hand fit in location of the Bodine gear motor (yes, it's probably overkill changing out the Geneva mechanism with a servo I've got on hand). From the drawings of the machine it looked like there were just two needle bearings on the turret - these didn't seem to be able to take a load vertically so I'm guessing the Belleville washers are what take the weight of the turret. I'm lulling over putting a timing belt onto the turret and getting a gearbox for the servo I've got on hand to make tool changes faster - I admit I've yet to look for a sprocket that'll fit in that location - I also doubt I'd be able to find a QD bushing and sprocket combination that'll work in such a tight space, but a QD bushing of some type would be my preferred solution.
I also had to repair my larger compressor (I normally don't machine too large of parts here, so our need for air is very minimal currently - it had sat for so long that we couldn't find the cover that had the centrifugal switch used to switch between the start and run capacitors, so we had to make one), as I verified I had control of the VFD and the last of the servos - so I just wanted something larger than our little compressor for the machine (as I want to test tool changes next and potentially run some soft material such as UHMW or aluminum that we have on hand) as the manual on the Fadal says the machine needs 15 cfm.
Oh, and I designed a pcb for the top 12 buttons of the keyboard, I've got the components to make a prototype and it's on my list of things to do - it's not likely as clean as it could be (as I normally don't deal with making pcb's). Yes, I still need to add screw holes for mounting it, but I figured I would test the circuit first as I've got all the necessary hardware to breadboard it.
Re: Fadal 4020HT Retrofit
I sold my control/HMI box along with the controller, but you are making me wish I hadn't! Currently running off a laptop, where the mouse jogging works, but I miss the old MPG setup. MPG handwheel is on my to-do list, but maybe I will copy your design!
Holding up the umbrella shrouding are a few fasteners into the black motor plate. Then the stacks of Belleville washers and 2 thrust bearings. I had to take the whole umbrella down, which is a fun job. Along with fixing the broken pocket and tightening the loose vtrack bearings, I serviced all the moving components. Along with a deep clean.
I really like your idea of the servo-driven, no-Geneva, tool changer. I agree, overkill. A nice kind of overkill, though. Not that I care to save a few seconds, but the Geneva mechanism lacks the precision of the rest of the machine post-retrofit.
Holding up the umbrella shrouding are a few fasteners into the black motor plate. Then the stacks of Belleville washers and 2 thrust bearings. I had to take the whole umbrella down, which is a fun job. Along with fixing the broken pocket and tightening the loose vtrack bearings, I serviced all the moving components. Along with a deep clean.
I really like your idea of the servo-driven, no-Geneva, tool changer. I agree, overkill. A nice kind of overkill, though. Not that I care to save a few seconds, but the Geneva mechanism lacks the precision of the rest of the machine post-retrofit.
Re: Fadal 4020HT Retrofit
I found these if they help at all.