Dynomotion

Group: DynoMotion Message: 12532 From: stevewaynecnc Date: 11/17/2015
Subject: Tool change running on Matsuura

Hi Tom and guys,

I've replaced a Yasnak controller with KFlop on a Matsuura structure and now I'm going to implement the code needed for the tool change. I found a tool change video that is exactly the same as mine. this is the link : Matsuura tool change MC-500V2

 It shows the mechanism of the tool change. Has any one implemented a tool change code for this kind of mechanism? Any experience on doing this would be helpful.


Regards,

Steve

Group: DynoMotion Message: 12534 From: Moray Cuthill Date: 11/17/2015
Subject: Re: Tool change running on Matsuura
The first step with any kind of tool changer, is to identify the required inputs and outputs.
Then make a flow chart of the order that those inputs/outputs have to happen to achieve a successful tool change.

Once you have that basic logic, you can then add in the safety checks that should also be part of the process, like if a certain input doesn't happen within a reasonable time change, do you abort the change and halt everything, or retry the previous step to try and get the required input to change.

After that, you should have a good foundation for writing the actual code.

Moray

On Tue, Nov 17, 2015 at 8:21 PM, stevewaynecnc@... [DynoMotion] <DynoMotion@yahoogroups.com> wrote:
 

Hi Tom and guys,

I've replaced a Yasnak controller with KFlop on a Matsuura structure and now I'm going to implement the code needed for the tool change. I found a tool change video that is exactly the same as mine. this is the link : Matsuura tool change MC-500V2

Matsuura tool change MC-500V2
We thought we bought something to convert to linuxcnc - but the original control seems to work...
Preview by Yahoo

 It shows the mechanism of the tool change. Has any one implemented a tool change code for this kind of mechanism? Any experience on doing this would be helpful.


Regards,

Steve


Group: DynoMotion Message: 12536 From: TK Date: 11/17/2015
Subject: Re: Tool change running on Matsuura
Hi Steve,

You might look at this example code (although for a completely different sequence):
http://www.dynomotion.com/wiki/index.php?title=Tool_Changer_-_router_linear_4_Tools_-_C_Program

Regards
TK

On 11/17/2015 12:21 PM, stevewaynecnc@... [DynoMotion] wrote:
 

Hi Tom and guys,

I've replaced a Yasnak controller with KFlop on a Matsuura structure and now I'm going to implement the code needed for the tool change. I found a tool change video that is exactly the same as mine. this is the link : Matsuura tool change MC-500V2

 It shows the mechanism of the tool change. Has any one implemented a tool change code for this kind of mechanism? Any experience on doing this would be helpful.


Regards,

Steve


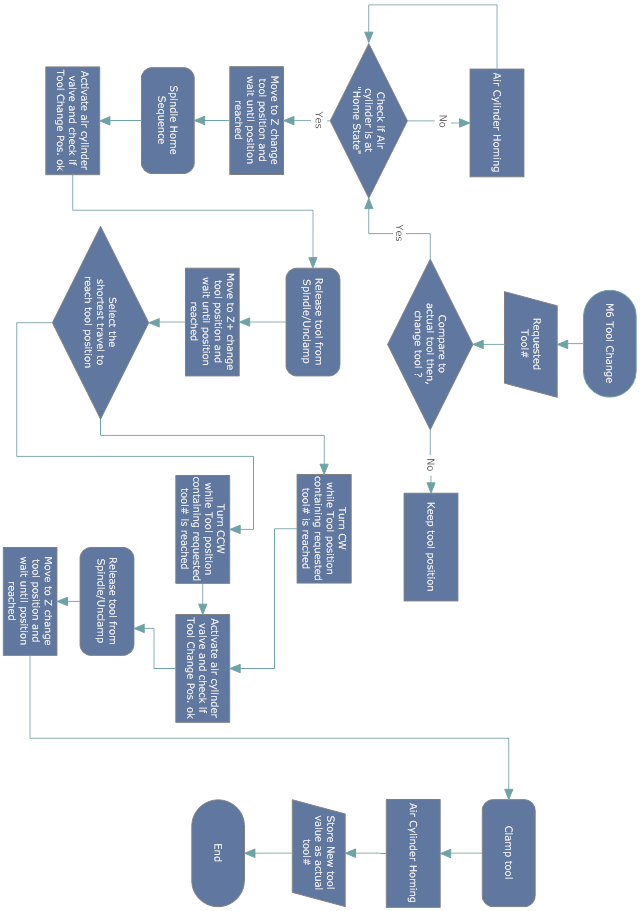
Group: DynoMotion Message: 12552 From: Keith Gibbons Date: 11/21/2015
Subject: Re: Tool change running on Matsuura
Steve,

I am going to have similar task with accommodating the Matsuura tool changer as you
but on a drum tool pod holder on an older Matsuura Minimaster mill.

Attached is a sample tool changer flow chart previously posted. I will keep you updated
on my attempts as I progress.

regards,

Keith

On Tue, Nov 17, 2015 at 7:50 PM, TK tk@... [DynoMotion] <DynoMotion@yahoogroups.com> wrote:
 

Hi Steve,

You might look at this example code (although for a completely different sequence):
http://www.dynomotion.com/wiki/index.php?title=Tool_Changer_-_router_linear_4_Tools_-_C_Program

Regards
TK

On 11/17/2015 12:21 PM, stevewaynecnc@... [DynoMotion] wrote:
 

Hi Tom and guys,

I've replaced a Yasnak controller with KFlop on a Matsuura structure and now I'm going to implement the code needed for the tool change. I found a tool change video that is exactly the same as mine. this is the link : Matsuura tool change MC-500V2



Matsuura tool change MC-500V2
We thought we bought something to convert to linuxcnc - but the original control seems to work...

Preview by Yahoo

 It shows the mechanism of the tool change. Has any one implemented a tool change code for this kind of mechanism? Any experience on doing this would be helpful.


Regards,

Steve



  @@attachment@@