Dynomotion

Group: DynoMotion Message: 11244 From: bsjoelund Date: 3/18/2015
Subject: Need some help with gearbox

Hi folks,
Been away for a long while due to health reasons.


Want to get going again with my milling machine and need help to get use of the manual gearbox as I need more torque to tools.

CombiMilll truth table gearbox.pdf

In my folder //July 2013 you find files in use.


What I want to do is this, I now have 700rpm as a shift level for HI or LOW and all this works OK.
Need more torque so I need a way to read gearbox settings and according to these set the correct rpm to Mach3.

So if I need the spindle to rotate at 145rpm via the gearbox I command S650 and set gearbox to 'D' .

Will have 3 inputs reading the gearbox setting so as seen in my pdf file above inputs 2 and 3 are high for 'D'.


How is the C-code for this function so that Mach3 see's the spindle rpm as 145?
Let's say I need to do some threading at low rpm.

Cheers from Sweden

Bengt

Group: DynoMotion Message: 11246 From: Tom Kerekes Date: 3/19/2015
Subject: Re: Need some help with gearbox
Hi Bengt,

Welcome back and Hope you are doing well.

Attached is a C Program example to read 3 inputs and look up a speed ratio from a Table.  I think you could then use that as a multiplier to increase the setting used for the VFD for lower gears so that the actual spindle speed comes out correct.

HTH
Regards
TK


#include "KMotionDef.h"

#define GIN1 136 // Gear Sensor Input 1
#define GIN2 137 // Gear Sensor Input 2
#define GIN3 138 // Gear Sensor Input 3

// Table of required ratios to increase commanded speed based on Gear
float SpeedRatioTable[8]={1.0f,          // 0=Gear A
                    2500.0f/1500.0f,     // 1=Gear B
                    0.0f,                // 2=Invalid Sensor combo
                    2500.0f/900.0f,      // 3=Gear C
                    2500.0f/325.0f,      // 4=Gear E
                    0.0f,                // 5=Invalid Sensor combo
                    2500.0f/540.0f,      // 6=Gear D
                    0.0f};               // 7=Invalid Sensor combo


main()
{
    int Gear;
    float SpeedRatio;

    Gear = ReadBit(GIN1) + ReadBit(GIN2)*2 + ReadBit(GIN3)*4;
    SpeedRatio = SpeedRatioTable[Gear];
   
    printf("Gear Number=%d Speed Ratio=%f\n",Gear,SpeedRatio);
}



Group: DynoMotion Message: 11248 From: bsjoelund Date: 3/19/2015
Subject: Re: Need some help with gearbox
Hi Tom,

Thank you for your concern and I am glad to be back.
Not only myself have health issues as my partner got colon cancer, now recovering from heavy surgery. She is doing well so far.

Just realized that I am getting short of Inputs so I need to get me one Konnect board.
Have still one unused Kanalog as a reserv that I would gladly exchange ;)

Will have have to play around with the C-code and see what it will do.

Cheers
Bengt
 
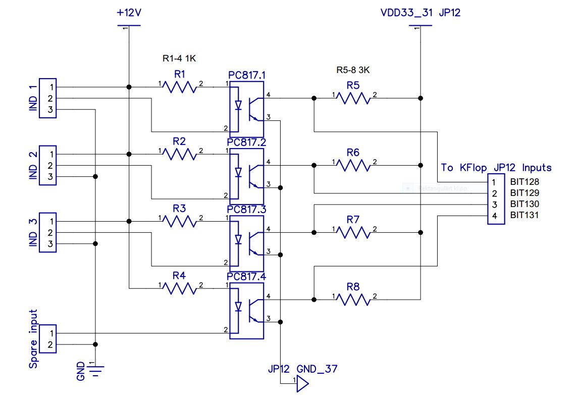
Group: DynoMotion Message: 11253 From: bsjoelund Date: 3/21/2015
Subject: Re: Need some help with gearbox
Hi Tom,

I assume following will do as I now only need a few isolated inputs?

Cheers
Bengt


  @@attachment@@
Group: DynoMotion Message: 11254 From: Tom Kerekes Date: 3/21/2015
Subject: Re: Need some help with gearbox [1 Attachment]
Hi Bengt,

Looks good to me.

Regards
TK